| নং | শিরোনাম | সেবার ধাপ | কার্যকলাপ |
|---|---|---|---|
| | |||
| ১ | ই নামজারি | দেখুন | |
| ২ | হাট-বাজারের চান্দিনা ভিটি বন্দোবস্তের নবায়ন | দেখুন | |
| ৩ | হাট-বাজারের চান্দিনা ভিটি একসনা বন্দোবস্ত প্রদান | দেখুন | |
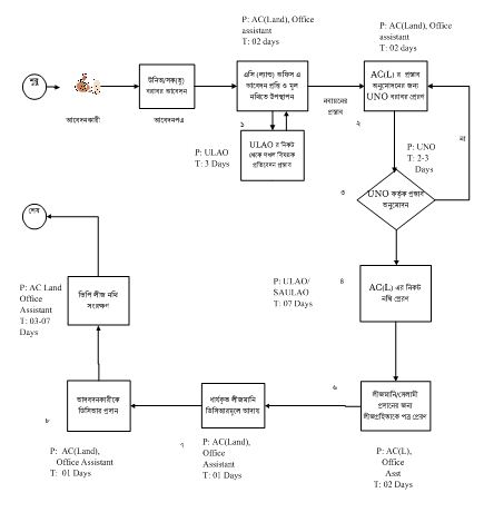
| ৪ | অর্পিত সম্পত্তির মালিকানা পরিবর্তনসহ নবায়ন | দেখুন | |
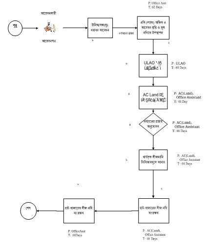
| ৫ | অর্পিত সম্পত্তির নবায়ন | দেখুন | |
| ৬ | অকৃষি খাসজমি বন্দোবস্ত প্রদান | দেখুন | |
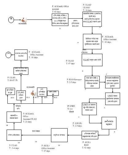
| ৭ | ভূমিহীনদের মাঝে কৃষি খাসজমি বন্দোবস্ত প্রদান | দেখুন | |
| ৮ | দেওয়ানী আদালতের রায়/আদেশমূলে রেকর্ড সংশোধন | দেখুন | |
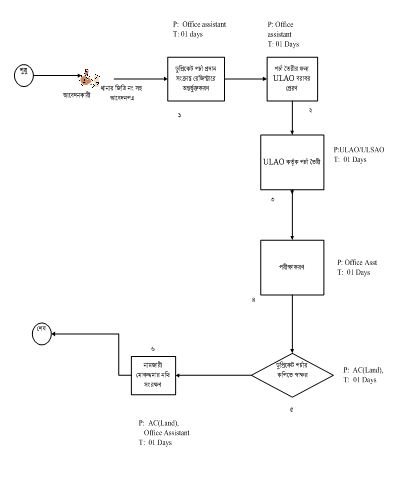
| ৯ | নামজারী ও জমাভাগ কেসের আদেশের নকল প্রদান | দেখুন | |
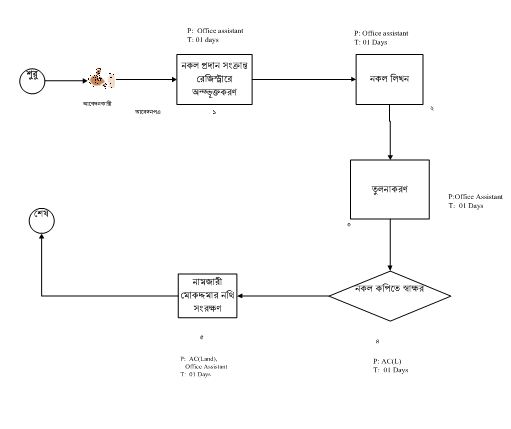
| ১০ | নামজারী ও জমাভাগ কেসের ডুপ্লিকেট পর্চা প্রদান | দেখুন |